Přejít k obsahu Přejít k hlavnímu menu
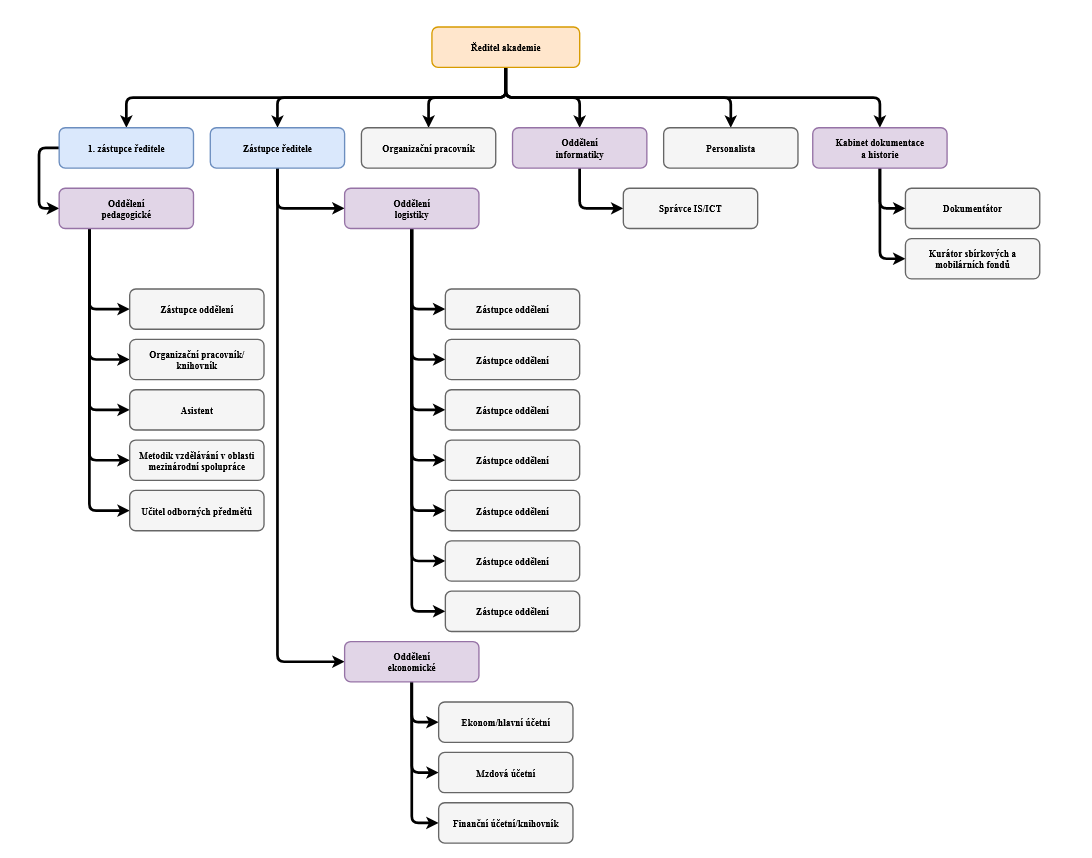
https://www.vs.gov.cz/media/organizacni-jednotky/akademie-vs-cr/ostatni/aktualni-organigram-od-1-1-2026.png